Table of contents

The Uses of Led Screens for Events and Businesses
For engagement
To display information
Visibility
Illumination
Factors events and businesses need to consider before renting LEDs?
Budget:
Aspect ratio
Here are the common aspect ratios:
Pixel pitch
Purpose
Where is the Venue?
The advantages of our rental LED screen
Conclusion

Grinding site transformation case

Views: 1552 Author: Site Editor Publish Time: Origin: Site

 

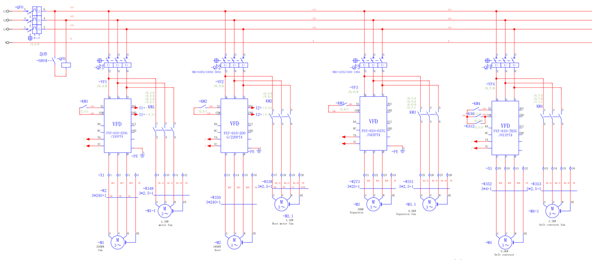
Introduction: The fault handling scheme for the linkage of belt feeder, milling host and fan ensures that the equipment can safely and efficiently suspend related equipment when a fault occurs, avoiding further damage and waste of resources.

 

 


Fault handling scheme for linkage between belt feeder and milling host

 

Fault phenomenon: When the milling host fails, the belt feeder is not suspended in time, resulting in material accumulation or waste.


Solution:


Equipment linkage control:  Set a fault signal output interface in the control system of the milling host, and automatically send a pause signal when the host fails.
Feeder control logic:  Connect a fault signal receiving module to the control system of the belt feeder, and immediately execute a pause command once a fault signal from the milling host is received.
Regular inspection and maintenance:  Regularly check the key components of the milling host, such as grinding rollers, grinding rings, scrapers, etc., to ensure their normal operation and reduce the occurrence of faults.

 


Fault handling scheme for linkage between powder selection fan and large fan

 

Fault phenomenon: When the powder selection fan fails, the large fan is not suspended in time, resulting in an imbalance in the system air volume, affecting the quality of the milling.


Solution:


Fan linkage control:  Set up a fault signal output interface in the control system of the powder selection fan. When the powder selection fan fails, it automatically sends a pause signal to the large fan control system.
Large fan control logic:  Connect a fault signal receiving module to the control system of the large fan. Once the fault signal of the powder selection fan is received, the pause command is immediately executed.
Fault troubleshooting and processing:  Regularly check the fan blades, bearings, belts and other components of the powder selection fan to ensure their normal operation. If problems such as powder accumulation on the fan blades and loose belts are found, clean or adjust them in time.

 

 


Fault monitoring and early warning system

 

Fault identification: When a device fails, the fault type and location are quickly identified through sensors and control systems.
Emergency shutdown: According to the type of fault, the emergency shutdown procedure is automatically executed to ensure the safety of equipment and personnel.
Fault troubleshooting and repair: The operator quickly locates the fault point according to the system prompts, and conducts troubleshooting and repair.
Resumption of operation: After the fault is repaired, the equipment operation is gradually restored through the control system to ensure the continuity of the production process.

 


Fault handling process

 

Fault identification: When a device fails, the fault type and location are quickly identified through sensors and control systems.
Emergency shutdown: According to the type of fault, the emergency shutdown procedure is automatically executed to ensure the safety of equipment and personnel.
Fault troubleshooting and repair: The operator quickly locates the fault point according to the system prompts, and conducts troubleshooting and repair.
Resumption of operation: After the fault is repaired, the equipment operation is gradually restored through the control system to ensure the continuity of the production process.

 


Conclusion:

 

Through the above scheme, the linkage fault handling of the belt feeder, the grinding host and the fan can be effectively realized, the reliability and production efficiency of the equipment operation can be improved, and the risk of equipment damage and resource waste can be reduced.

 


×

Contact Us

captcha
×

Inquire

*Name
*Email
Company Name
Tel
*Message